基本介绍
gf 框架的 ORM 功能由 gdb 模块实现,用于常用关系型数据库的 ORM 操作。
gdb 数据库引擎底层采用了 链接池设计,当链接不再使用时会自动关闭,因此链接对象不用的时候不需要显式使用 Close 方法关闭数据库连接。
注意:为提高数据库操作安全性,在 ORM 操作中不建议直接将参数拼接成 SQL 字符串执行,建议尽量使用预处理的方式(充分使用 ? 占位符)来传递SQL参数。 gdb 的底层实现中均采用的是预处理的方式处理开发者传递的参数,以充分保证数据库操作安全性。
接口文档:
https://godoc.org/github.com/gogf/gf/database/gdb
接口关系:

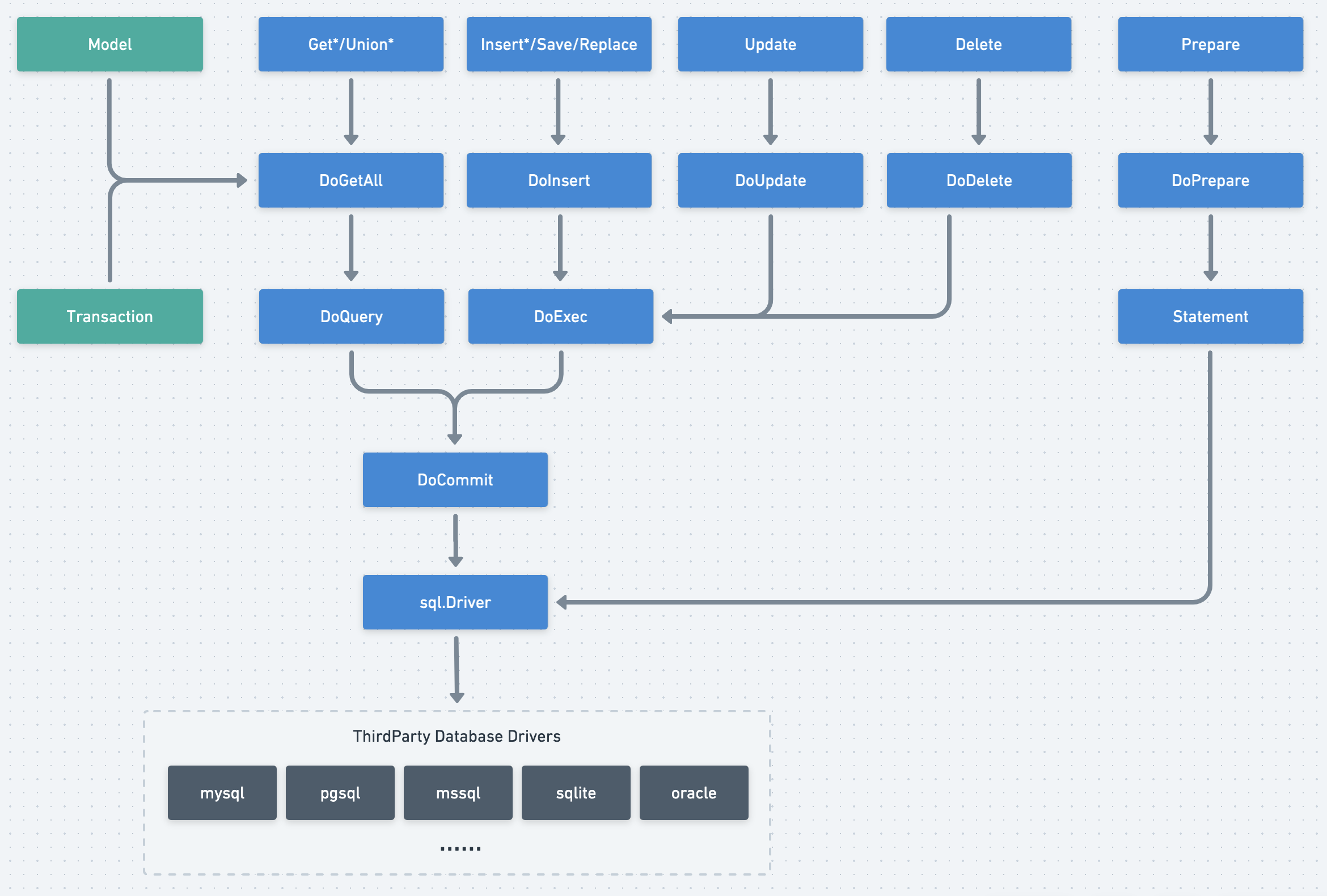
GoFrame ORM Relations
知识图谱

GoFrame ORM Features
组件关联

GoFrame ORM Dependencies
数据结构
为便于数据表记录的操作, ORM 定义了 5 种基本的数据类型:
type Map map[string]interface{} // 数据记录
type List []Map // 数据记录列表
type Value *gvar.Var // 返回数据表记录值
type Record map[string]Value // 返回数据表记录键值对
type Result []Record // 返回数据表记录列表
Map与List用于ORM操作过程中的输入参数类型(与全局类型g.Map和g.List一致,在项目开发中常用g.Map和g.List替换)。Value/Record/Result用于ORM操作的结果数据类型,具体说明请查看 ORM结果处理 章节。
g.DB 与 gdb.New、 gdb.Instance
获取数据库操作对象有三种方式,一种是使用 g.DB 方法(推荐),一种是使用原生 gdb.New 方法,还有一种是使用包原生单例方法 gdb.Instance,而第一种是推荐的使用方式。这三种方式的区别如下:
g.DB对象管理方式获取的是单例对象,整合了配置文件的管理功能,支持配置文件热更新。gdb.New是创建一个新的数据库对象(非单例),无法使用配置文件,需要使用包配置管理方法进行配置。gdb.Instance是包原生单例管理方法,需要结合配置方法一起使用,通过分组名称(非必需)获取对应配置的数据库单例对象。- 其他使用无差别。
有这么多对象获取方式原因在于 GoFrame 是一个模块化设计的框架,每个模块皆可单独使用。为了方便开发者使用常用的一些模块,因此框架也提供了一个 g 模块,这是一个高度耦合的模块,封装了一些常用对象的单例获取方式,详见 对象管理 章节。
获取 ORM 对象示例:
// 获取默认配置的数据库对象(配置名称为"default")
db := g.DB()
// 获取配置分组名称为"user-center"的数据库对象
db := g.DB("user-center")
// 使用原生New方法创建数据库对象
db, err := gdb.New()
db, err := gdb.New("user-center")
// 使用原生单例管理方法获取数据库对象单例
db, err := gdb.Instance()
db, err := gdb.Instance("user-center")
// 注意不用的时候不需要使用Close方法关闭数据库连接(并且gdb也没有提供Close方法),
// 数据库引擎底层采用了链接池设计,当链接不再使用时会自动关闭
支持的数据库类型
由于 go 标准库的数据库操作对象采用接口实现,因此提供了非常好的可扩展性和兼容性。
MySQL
内置支持,无需额外扩展或第三方包接入,直接可用。 依赖的第三方包: https://github.com/go-sql-driver/mysql
SQLite
在使用时需要引入第三方包 ( go-sqlite3 ):
_ "github.com/mattn/go-sqlite3"
- 不支持
Save/Replace方法
PostgreSQL
在使用时需要引入第三方包 ( pq ):
_ "github.com/lib/pq"
- 不支持
LastInsertId方法 - 不支持
Save/Replace方法
SQL Server
使用时需导入第三方包 ( go-mssqldb ):
_ "github.com/denisenkom/go-mssqldb"
- 不支持
LastInsertId方法 - 不支持
Save/Replace方法 - 仅支持
SQL Server 2005及其后的版本
Oracle
使用时需导入第三方包 ( go-oci8 ):
_ "github.com/mattn/go-oci8"
- 不支持
LastInsertId方法 - 不支持
Save/Replace方法
其他数据库类型
额外接入新的数据库相当方便,可参考源码中关于 PostgreSQL、 SQLite、 Oracle、 SQL Server 的接入方式。具体介绍请参考后续 ORM接口开发-驱动开发 章节。